为进一步深化博士研究生招生考试制度改革,建立更加科学、公正、有效的博士招生选拔机制,根据《永利集团304am登录博士研究生招生“申请-考核”制实施办法》(校发〔2021〕239号)和《永利集团304am登录关于硕博连读研究生培养工作暂行办法》(校发〔2015〕13号)等文件精神,结合永利集团304am登录2024年博士研究生招生实际情况,特制订如下实施细则。
一、组织管理
在学校研究生招生工作领导小组统一指导下,组织开展2024年永利集团304am登录博士研究生招生工作,成立招生工作“领导小组”“监督小组”“资格审核小组”和“学科专业考核小组”。各组工作职责如下:
1.永利集团304am登录研究生招生工作领导小组全面负责本单位博士研究生招生选拔考核过程的具体实施。
2.成立由主管副院长、研工办主任等成员组成的“资格审核小组”,负责考生报考资格审核工作。
3.成立由招生导师、相关学科领域专家组成的“学科专业考核小组”,具体负责本学科学生的综合考核。
4.“监督小组”具体负责招生录取全过程、各环节的监督检查及受理考生的投诉和申诉等事宜。
二、申请条件
硕博连读:符合《永利集团304am登录关于硕博连读研究生培养工作暂行办法》(校发〔2015〕13号)中“申请条件”的要求,见附件1。
申请-考核:符合永利集团304am登录博士研究生招生“申请-考核”制实施办法(附件2)和如下报考条件:
1.具有良好的思想道德品质,遵纪守法,诚实守信,身心健康。
2.符合我校当年博士研究生招生简章中规定的报考条件,并获得硕士学位(应届生须在入学前取得硕士学位;国(境)外获硕士学位者需有教育部留学服务中心出具的学历学位认证证书)。
3.报考类别为全日制博士研究生。
4.英语水平达到以下条件之一:
(1)CET-6≥425分;
(2)IELTS≥5.5;
(3)TOEFL≥90;
(4)WSK(PETS-5)考试成绩60分及以上;
(5)在英语国家或地区参加英文授课学位项目并获得学位,且获得教育部留学服务中心提供的学位认证;
(6)在英文国际期刊上以第1作者身份发表过英文专业学术论文;
(7)外语为英语之外的其他语种的,须提供能证明其外语水平的相关证明材料,其水平由学院考核小组审定。
5.科研水平达到下列条件之一:
(1)以第一作者身份在与报考专业相关的中文核心及以上期刊发表学术论文1篇及以上;或授权中国发明专利1项及以上,本人排名第一。
(2)攻读硕士学位期间,发表的SCI收录学术论文,排名要求第一作者或共同一作或指导教师为第一作者、考生为第二作者;获授权的中国发明专利排名要求第一作者或导师排名第一、考生排名第二。
(3)在境外获得硕士学位者,硕士研究生毕业若无文章要求,需撰写有正规外文硕士毕业论文,其科研水平由学院考核小组审定通过。
招生专业:永利集团304am登录2024年博士招生学科(专业)目录查看附件3。
三、选拔程序
1.网上报名
硕博连读和申请考核同期网上报名。报名网址:中国研究生招生信息网(网址:http://yz.chsi.com.cn/),网上报名时间:4月3日零点-4月16日,原则上报名结束15天内完成考核。
2.材料寄送
硕博连读和申请-考核考生须同时提交相关报名材料的纸质版和电子版,申请考生纸质材料寄送地址:河南省开封市永利集团304am登录研究生工作办公室(投寄材料请选择中国邮政EMS)张彭湃老师收,联系电话:15237807172,邮编:475000,材料寄送截止时间:2024年4月17日,逾期视为放弃考试资格。电子版报名材料发送到bio_apai@163.com,截止时间:2024年4月17日。电子材料须扫描为PDF格式,整合成一个压缩文件,以考生姓名命名。
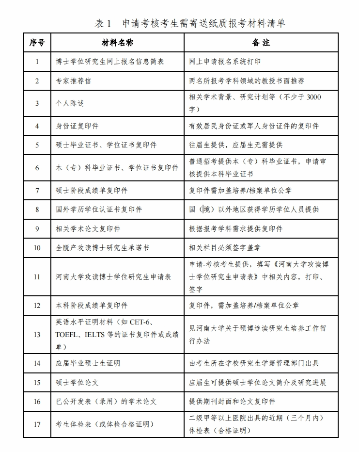
申请考核考生应仔细核对本人是否符合申请条件,并对照表1如实提供相关材料。因考生报名材料提供不及时或不完整所造成的损失,其责任由考生自负;对提供虚假材料的考生,将取消考试资格。

四、资格审核
资格审核小组根据实施细则申请条件的要求审核考生的申请资格,每生一人一档,分初审和复审,并及时将资格审核结果通知申请人,对于报考材料不完整的考生将第一时间通知其及时补充材料。审核结果由负责人签字,确定能否进入综合考核环节。资格审核工作一般在材料寄送截止后一周内完成。
五、综合考核
1.综合考核方式
我院博士研究生考核采取线下方式进行,笔试与面试相结合。
2.考核内容
(1)专业外语水平测试(笔试):满分为100分,60分为合格,权重30%;
(2)PPT汇报及问答(面试):满分为100分,60分为合格,权重70%。
专业外语水平测试主要考察本专业英文专业词汇与据专业文献回答问题。
PPT汇报及问答环节中,考生需要准备15分钟左右的PPT报告,主要介绍本人硕士期间所从事的科研工作,最近系统开展的科研工作情况,结合所报考导师科研工作简要规划下一步的工作;考生汇报结束后,专家小组对每位考生进行10分钟左右的提问,主要考察考生学习基础及综合运用所学知识的能力、本学科前沿知识及最新研究动态掌握情况、博士生的培养潜能和综合素质、外国语的阅读、听力和口语测试,考生的学习和工作态度、团队合作精神、沟通能力、人生观和价值观等。
考核时间:待定
考核地点:永利集团304am登录金明校区永利集团304am登录B201会议室(暂定)。
综合考核成绩构成:
总成绩=专业外语水平测试*30% + PPT汇报及问答成绩*70%。
排序规则:按照考生报考导师,根据综合考核成绩进行排名。
考核成绩于考核结束后一个工作日内,在永利集团304am登录“通知公告”栏公示,公示期为3个工作日。
六、拟录取
永利集团304am登录招生工作领导小组根据招生计划、综合考核结果提出拟录取名单,并上报学校研究生招生工作领导小组审核;审核通过后,由学校统一公示。
七、其他
在公示期内考生如果对各考核环节有疑问,可向永利集团304am登录提出申诉,由永利集团304am登录研究生招生工作领导小组组织调查处理。考生如果对永利集团304am登录研究生招生工作领导小组处理结果仍有异议,可进一步向学校招生工作小组提出申诉。
八、联系方式
地址:河南省开封市永利集团304am登录研究生工作办公室
邮政编码:475001
联系人:张老师15237807172
电子邮箱:bio_apai@163.com
永利集团304am登录
2024年3月22日
附件1:2024年永利集团304am登录博士第二轮招生(硕博连读-申请考核)目录
附件2:全脱产攻读博士研究生承诺书
附件3:专家推荐信模板